こんな時、名古屋市の福祉活動にあなたの寄付を役立てませんか?
-
企業や団体の
『社会貢献活動』〜SDGsの一環として〜 -
家族が生前お世話になった気持ちにかえて
-
遺言でご自身の意思を残す『遺贈』として
-
チャリティーバザーやフリーマーケットの売り上げを
-
お祝い事や香典返しにかえて
-
コツコツためていた貯金箱のお金を
-
団体等の精算をどうしよう・・・
寄付をお考えのみなさまへ
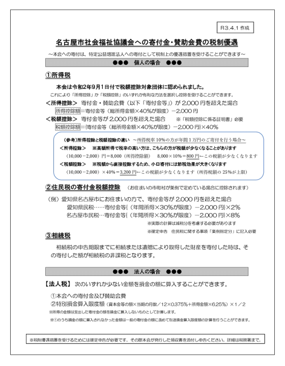
所得税や相続税、法人税の優遇措置が受けられます!
本会へのご寄付・寄贈・賛助会費納入は、確定申告により所得税・相続税・法人税の税制上の優遇措置を受けることができます。
個人の場合
確定申告によって、所得税法(第78条)の「寄付金控除(所得控除)」または租税特別措置法(第41条)の「税額控除」を受けることができます。
名古屋市内在住の方は、個人住民税の「寄付金税額控除」を受けることができます。
注:市外・県外在住の方は、お住まいの市町村にお問い合わせください。
法人の場合
確定申告によって、法人税法(第37条)の規定により、一定の限度内で「損金算入」することができます。
遺贈・相続財産を寄付した場合
「遺贈」とは、遺言書を作り、特定の個人や団体に遺言者の財産を無償で譲ることです。
遺贈・相続財産を寄付した場合は、確定申告によって、租税特別措置法(第70条)の規定により相続税の対象としない特例があります。
本会は名古屋の地域福祉のために、大切な財産を、大切に使わせていただきます。
まずはお電話でご相談ください。
その他
- 税制優遇を受けるための確定申告に際しては領収書が必要なため、申告時まで大切に保管してください。
- 所得税の寄付金税額控除を選択する場合には、領収書に加え「税額控除に係る証明書」が必要です。
- 詳細は最寄りの税務署にご照会ください。
感謝状の贈呈
名古屋市福祉基金への寄付が10万円以上の場合は名古屋市長感謝状、寄付の累計が7万円以上の場合は寄付の種類を問わず本会会長感謝状を希望によりお渡ししています。
その他
「香典返し」にかえてのご寄付(福祉基金のみ)
市社会福祉協議会長・市長連名のあいさつ状を必要枚数ご用意させていただきます。
このページに関する
問い合わせ先
経理企画部
電話番号:052-911-3192 ファクス番号:052-913-8553
